عربي
Home
Our Services
About ZHO
Message from Director General
Vision, Mission & Values
Organizational Structure
Customer Service Code
E-Participation
E-Participation Policy
Moderation Policy
Contact Director General
DESA UAE Event 2025
Media Centre
News
Events
Photo Gallery
Video Gallery
Alataa Award
About the award
Award Categories
Suppliers Registration
Sign Language Dictionary
Emirati-Russian Psychological Dictionary
Emirati Journal of Autism
Frequently Asked Questions
Contact Us
AbuDhabi Region
Al Ain Region
Al Dhafra Region
Careers
Go To TAMM
About us
Our Services
Contact Us
About us
Our Services
Contact Us
عربي
Search textbox label
Accessibility
Contrast settings
Color
High Contrast
Text Settings
Smaller
Default
Bigger
Listen To Page
Text Reader
Stop
Play
Listen
Languages
Google Translate
Back
...
Home
/
About ZHO
/
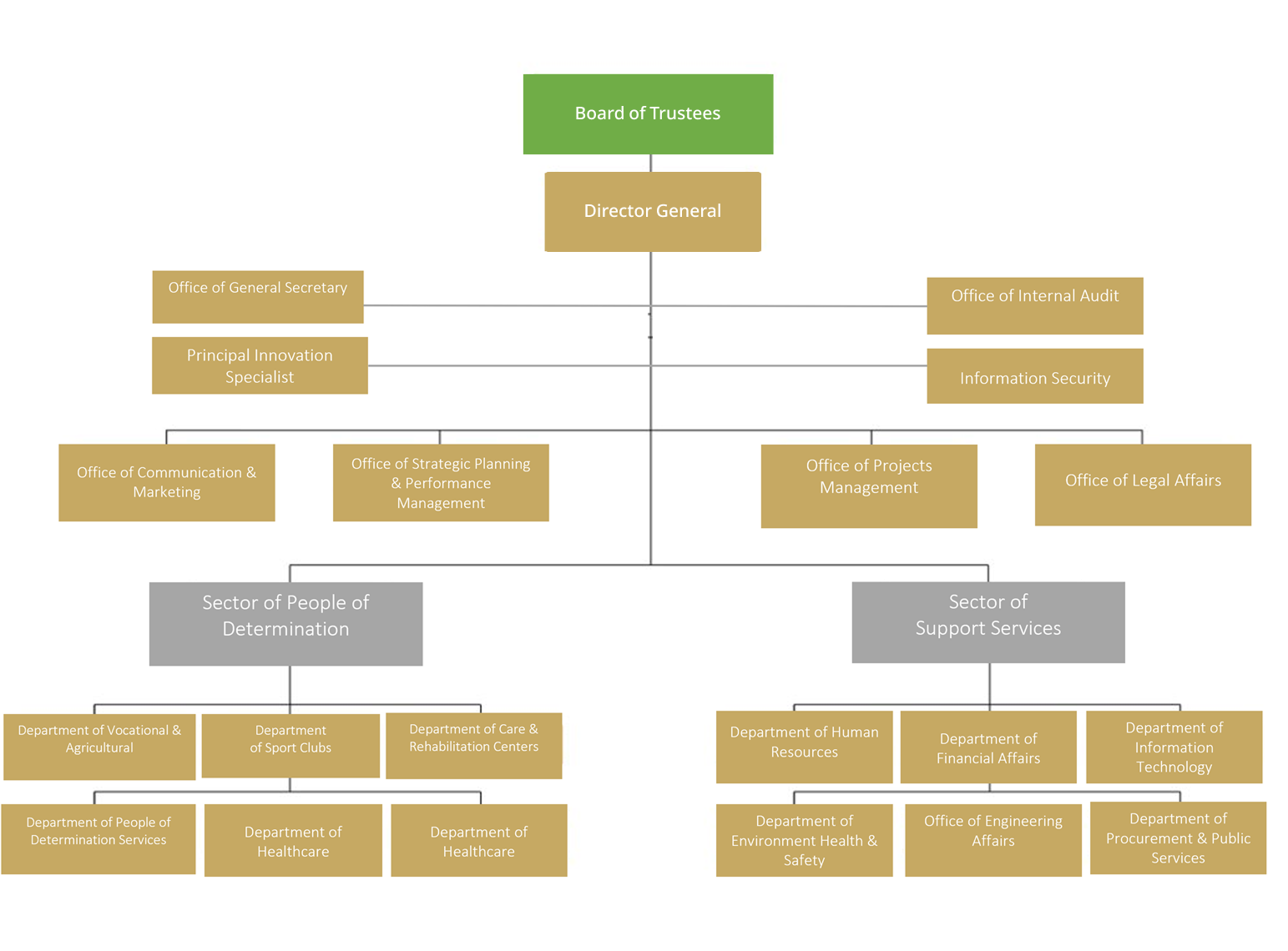
Organizational Structure
/
Organizational Structure
Message from Director General
Vision, Mission & Values
Organizational Structure
Customer Service Code
Page Last Update:
03 November 2025
X
Cookies help us improve your website experience. By using our website, you agree to our use of cookies.
Confirm